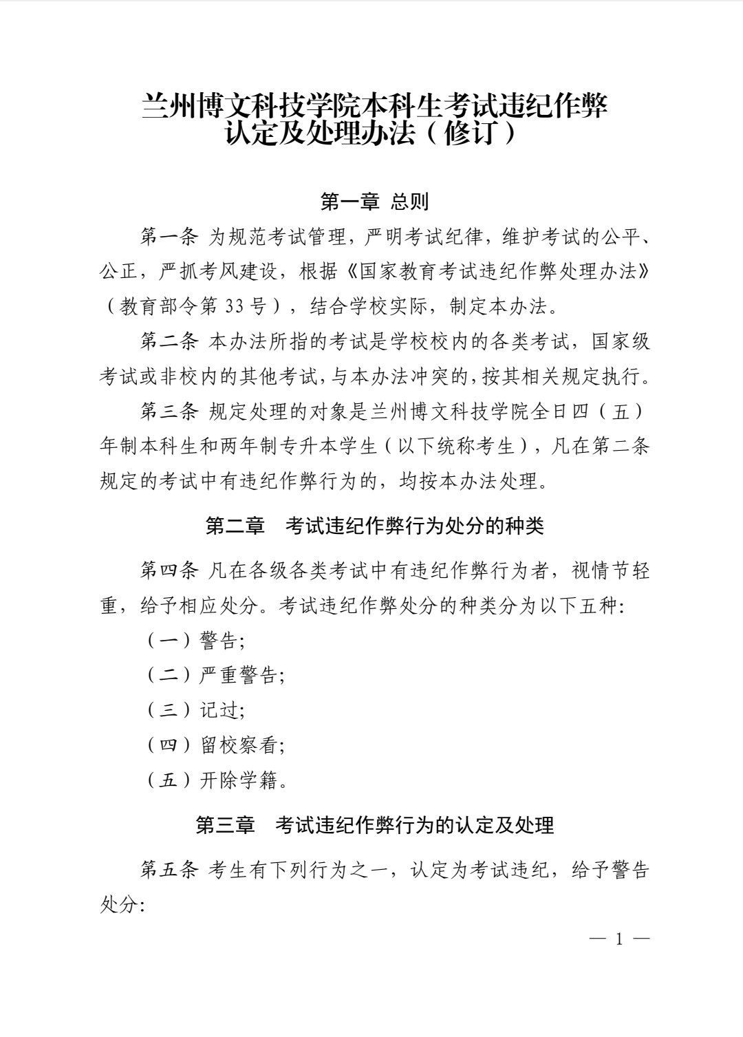
bat365在线中国登录入口
网站首页
学院概况
专业介绍
专业指导委员会
教师队伍
党团建设
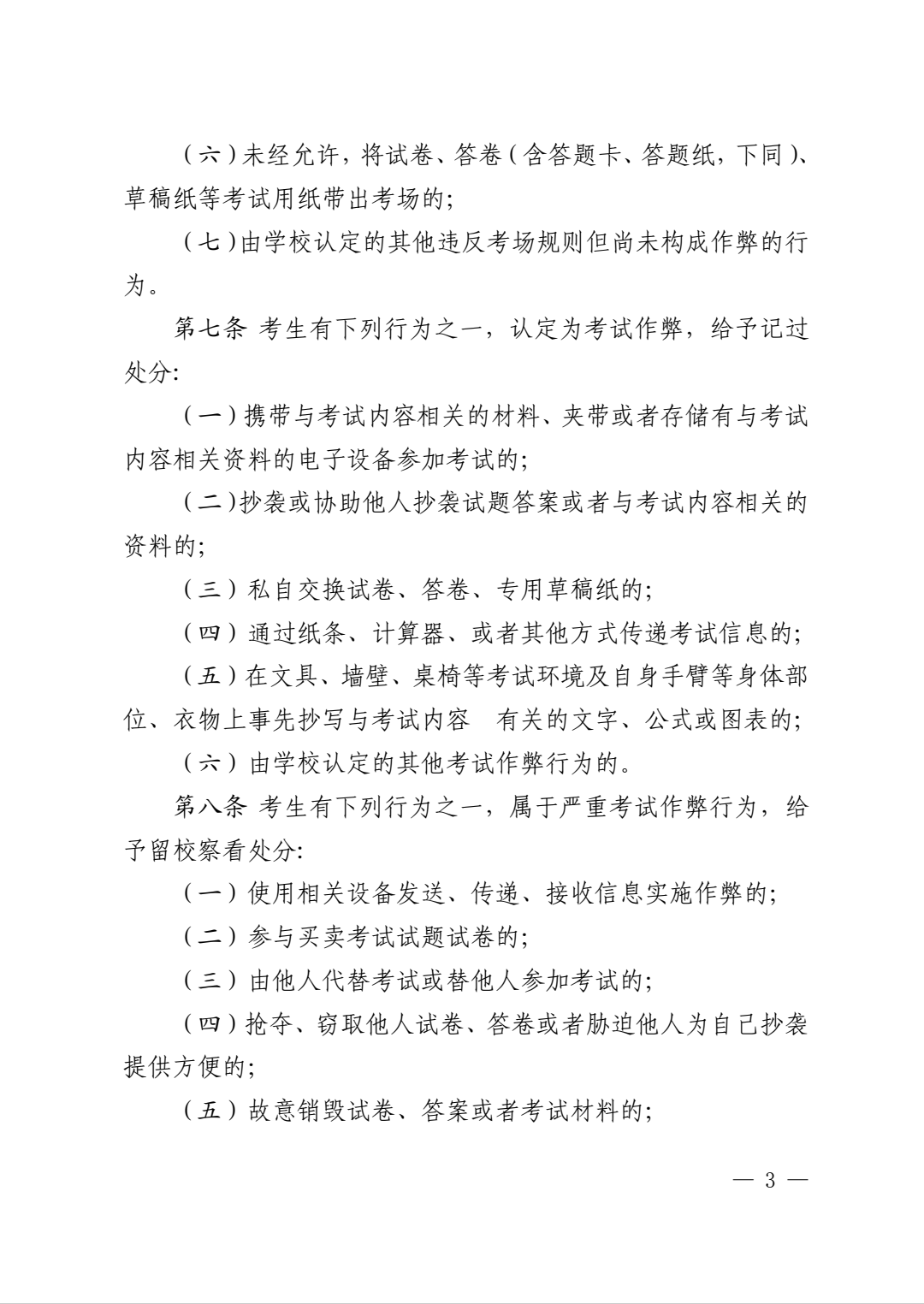
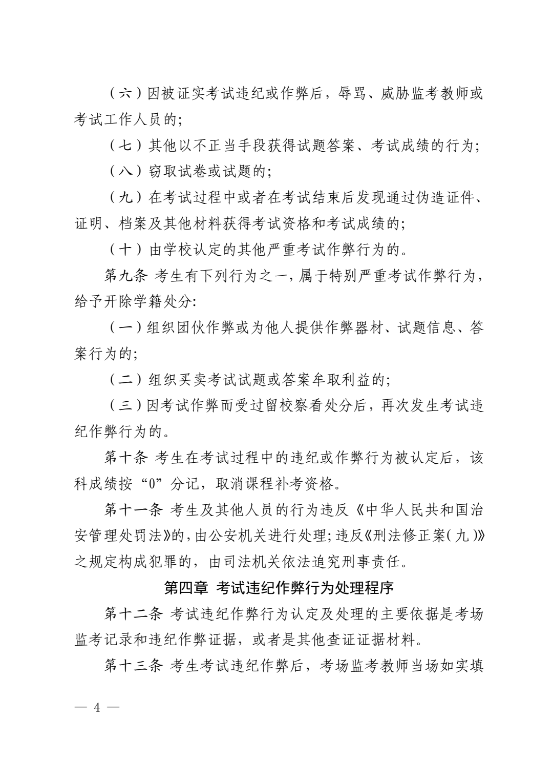
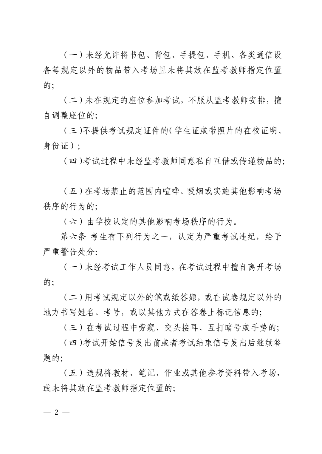
bat365官方登录中文
学院风采
学院动态
网站首页
学院概况
专业介绍
专业指导委员会
教师队伍
党团建设
bat365官方登录中文
学院风采
学院动态
当前位置:
网站首页
>
bat365官方登录中文
> 正文
bat365在线中国登录入口本科生考试违纪作弊认定及处理办法
来源:
时间:2025-06-24
浏览: